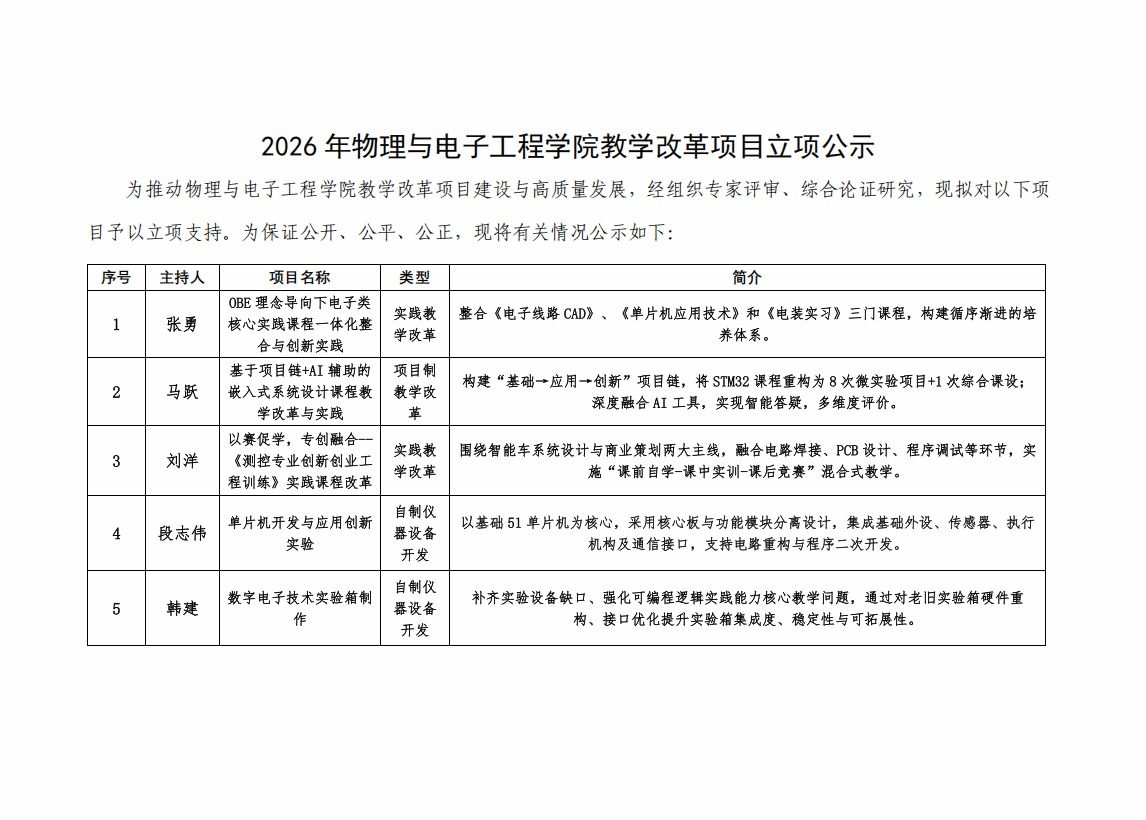
2026 年太阳成集团tyc41183教学改革项目立项公示

来源:太阳成集团tyc41183 时间:2026-03-28 点击数:


版权所有©44118太阳成tyc城集团(有限公司)官方网站-SunCityGroup | 地址:黑龙江省大庆市高新技术产业开发区学府街99号 | 邮政编码:163318 | 信息维护:太阳成集团tyc41183 | 技术支持:现代教育技术中心